生产管理
李科老师:精益降本增效六技法
参加对象:生产、技术、设备经理及工程师公开课编号
GKK12199
主讲老师
李科
参加费用
3800元
课时安排
2天
近期开课时间
2024-03-09
举办地址
加载中...
此公开课暂无其他开课计划!
电话:010-68630945/18610481046 联系人:尹老师
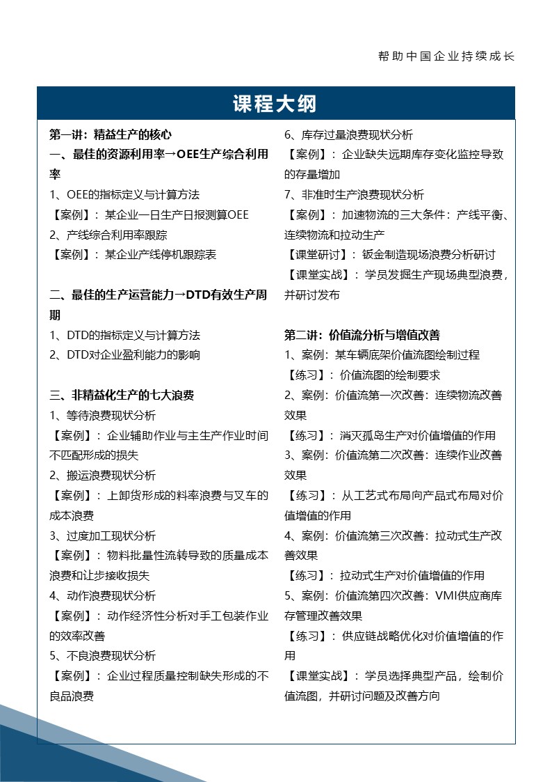
公开课大纲







上一篇:韩永春老师:TQM全面质量管理实战训练
下一篇:蔡岳老师:需求预测与计划管理
培训现场
讲师培训公告
讲师管理文库
- 企业到公司化阶段后,老板要从关注事向关注人转变
- 某电信企业员工职业化项目纪实
- 某商业银行EVA考核模式设计项目纪实
- 管理企业不难---管理思想摘录
- 成功者离不开第4个医生
- OD落伍了,OD2.0来了
- 中层的责任与担当
- 如何做好员工管理
- 赢在协同:如何高效联动与无缝对接
- 问题解决力 ——问题的分析与解决



