市场营销
张阳老师:向华为学习:构建持续赢单的销售系统
参加对象:to B 大客户销售总监/经理/主管;中高层销售管理者公开课编号
                                                GKK12228
                                                主讲老师
                                                张阳
                                            参加费用
                                                4800元
                                                课时安排
                                                2天
                                            近期开课时间
                                                2024-05-09
												
                                                举办地址
                                                加载中...
                                            
                                                        此公开课暂无其他开课计划!                                                    
                                                
                                            电话:010-68630945/18610481046  联系人:尹老师
                                        
                                    
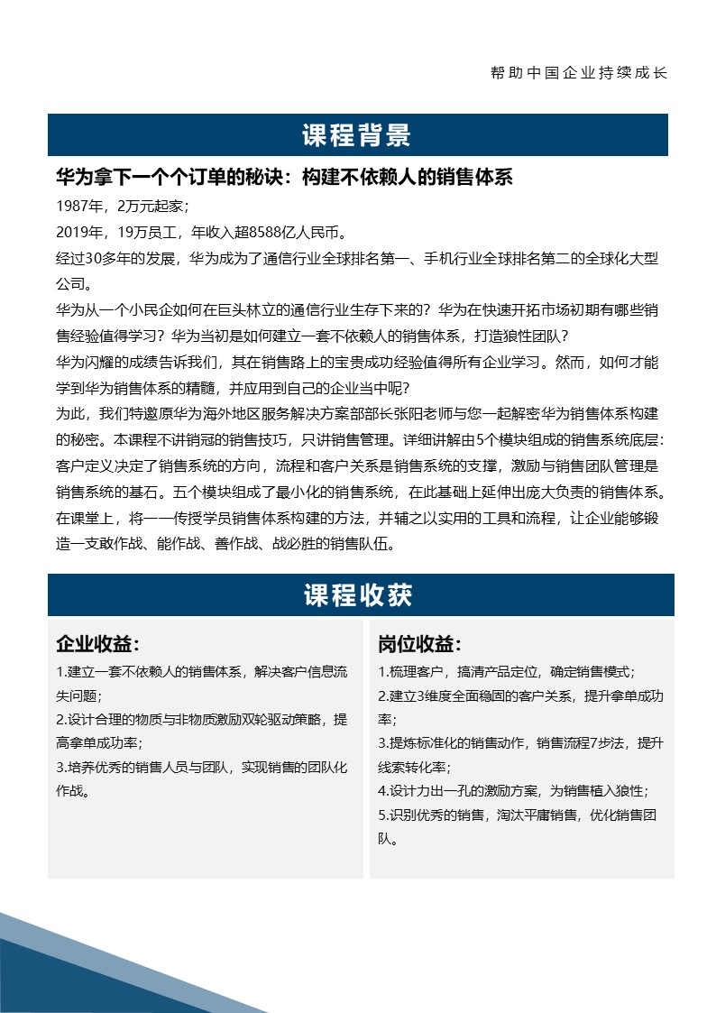
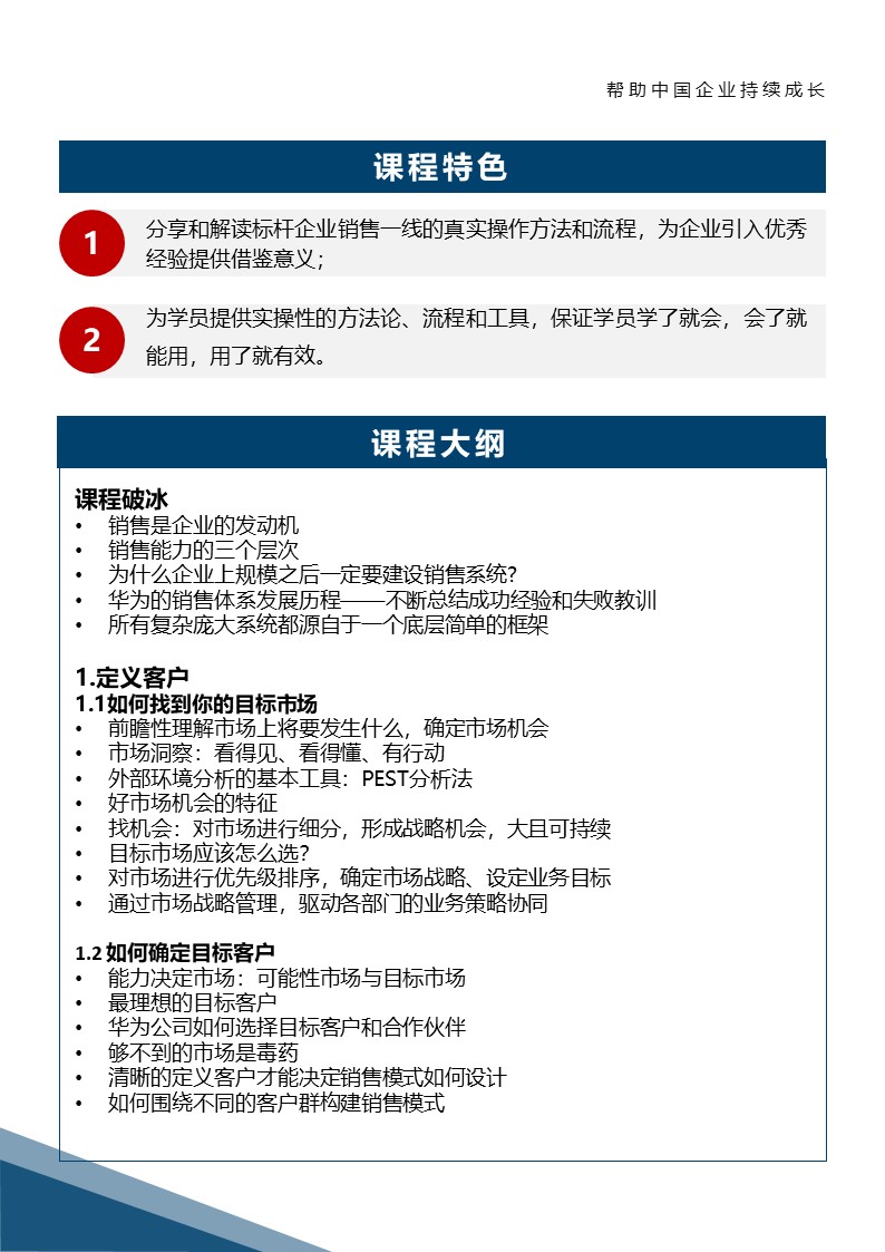
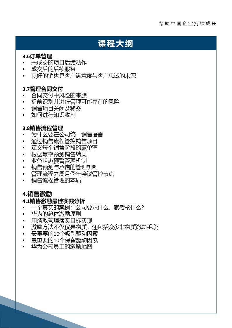
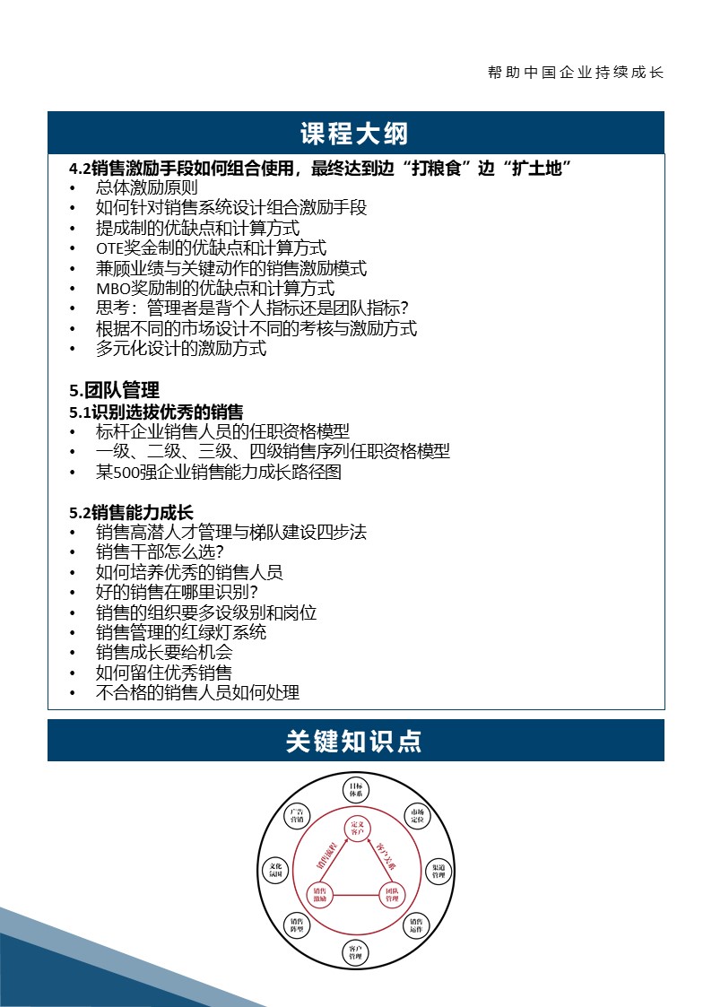
                                        公开课大纲
                                                







                                    上一篇:郭彬老师:谈判博弈
                                    下一篇:王占刚老师:向华为学习:铁三角销售阵型与LTC流程管理
                                    
培训现场
    
讲师培训公告
    
讲师管理文库
    - 企业到公司化阶段后,老板要从关注事向关注人转变
- 某电信企业员工职业化项目纪实
- 某商业银行EVA考核模式设计项目纪实
- 管理企业不难---管理思想摘录
- 成功者离不开第4个医生
- OD落伍了,OD2.0来了
- 中层的责任与担当
- 如何做好员工管理
- 赢在协同:如何高效联动与无缝对接
- 问题解决力 ——问题的分析与解决


















